為什么委托的價格明明達到了卻沒有成交呢?夜盤沒有成交的委托單日盤還有效嗎?什么又是市價指令呢?接下來和大家一起來聊一聊:

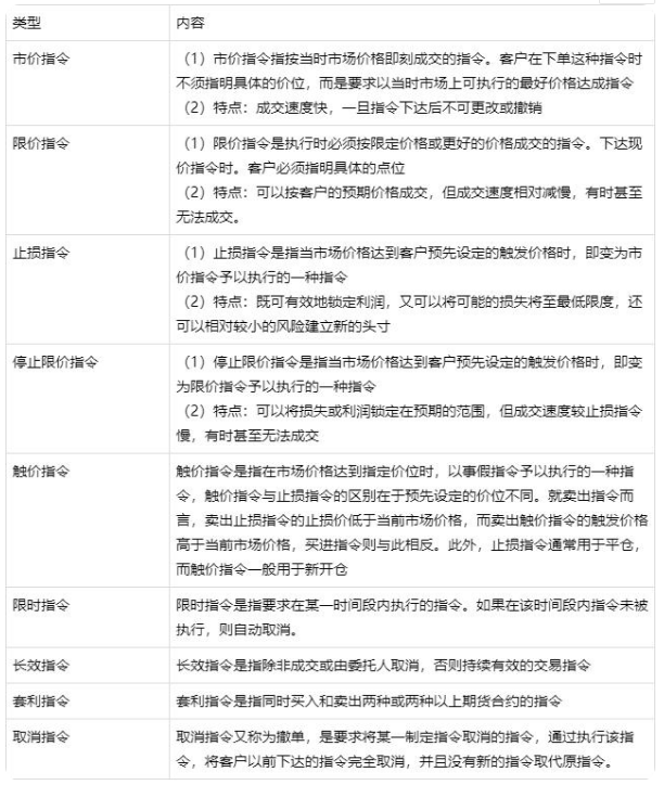
?、傧迌r指令
指交易所計算機撮合系統執行指令時按限定價格或更好價格成交的指令。
②市價指令
市價指令根據交易所規則約定有所不同。大商所指交易所計算機撮合系統執行指令時以漲(跌)停板價格參與交易的買(賣)指令。中金所、鄭商所是指不限定價格、按照當時市場上可執行的報價成交的指令。上期所及能源中心則沒有市價指令。
?、燮渌噶?/p>
交易所規定的其他指令,比如鄭商所有套利指令,大商所有市價止損止盈、限價止損止盈及套利交易指令。
集合競價是指對在規定時間內接受的買賣申報一次性集中撮合的競價方式。
集合競價時間分為指令申報時間和指令撮合時間。
連續競價是指對買賣申報逐筆連續撮合的競價方式。限價指令連續競價交易時,交易所系統將買賣申報價格指令以價格優先、時間優先的原則進行排序,當買入價大于、等于賣出價則自動撮合成交。當某期貨合約以漲(跌)停板價格申報(即出現漲跌停板)時,成交撮合原則實行平倉優先和時間優先的原則。
上一篇:天然橡膠期貨波動金額大不大?
下一篇:期貨手續費變動的原因有哪些?
Copyright ? 2018-2023 南京云止盈軟件技術有限公司 All Rights Reserved. 備案號:蘇ICP備19051914號-5